有赞新零售社区

发帖
有赞微商城»跨境结算备案资料

[有赞微商城] 跨境结算备案资料

雪莉 02-13 13864 浏览 2 评论 | 只看楼主 [打印]
一、功能说明
根据国家外汇管理局《通过银行进行国际收支统计申报业务指引(2016年版)》的监管要求,支付机构应通过银行对贸易项下实际用汇客户的跨境收支进行还原申报,申报内容包括主体名称、用汇金额和币种、用汇日期、交易对手名称和国别、交易编码和交易附言等。因此,在有赞开展跨境业务的商家的订单应由有赞处理资金出境。请各位商家按照下文“银行申报要求商家提供的备案资料”内容完善资料,将信息汇总给到各自的客户成功经理或者是有赞在线客服人员,有赞工作人员会确认信息后申报给银行进行审核,预计需要半个月(具体时长以银行审核通过时间为准)。

二、相关资料
注意:银行申报要求商家提供的备案资料(全都必填),点此下载资料
1、《支付机构跨境人民币商户备案申请表》、《商户备案材料清单》请填写附件1。
2、支付机构与商户签订的协议 (协议签订主体目前和备案主体保持一致即可)
注意:填写附件时注意需要盖骑缝章。
3、境内主体资质需提供材料:
(1)境内主体商户需提供:(营业执照/开户许可证/法定代表人身份证件正反面)PDF扫描件均需加盖境内主体公章且身份证正反面需在同一张纸上
(2)境外主体需提供证件:(BR/CR等)法人证件正反面需扫描在同一张纸上并含有境外主体公章,BR/CR也需要加盖主体公章;如港澳台人士,则需提供印有境外主体公章的通行证正反面在同一张纸上的PDF扫描件(请注意:BR需提供有效期内的;证件资料请勿有阴影和遮挡);
4、商户与其境内/外合作方签订的协议/合同,可以参考附件3,但是不要仅仅用模板,重点是需要说清楚业务模式、货权关系和结算逻辑,若无法在运营委托协议中说明货权关系和结算逻辑的,还需提供采购协议(采购协议需说明商品具体的数量金额等且双方盖章),如果商家自己已有协议,且符合要求,需要提供原件或者复印件加盖双方公章,境外主体没有公章的话,加登记人签字。
5、在工信部网站核查商户网站域名的ICP备案(http://beian.miit.gov.cn/publish/query/indexFirst.action),拷屏保存;商家有则提交, 如果没有则不用提交;
6、OFAC制裁名单(The Office of Foreign Assets Control),保存查询结果(http://sanctionssearch.ofac.treas.gov/); (需要商家不在这个名单里)境内外公司主体、境内外法定代表人(法人身份证为港澳台的需要中英文查询两次,大陆身份证中文查询即可)(见以下详细示例);
7、营业场所照片,(包括门头照、办公场所、仓储物流等)至少三张,图片清晰完整;
8、其他(包括支付机构要求商户提供的材料,如调查问卷、合规承诺函等)。
9、境内主体需与北京有赞支付有限公司签订《跨境支付结算服务协议》
注意:盖章不能用电子签章,且盖章需保持一致,例如:如果境内法人身份证用公章,那营业执照也应该用公章,不得使用合同章
10、备案成功后,需提供境外账户信息表以及境外对公账户开立证明
商家境外对公账户信息,账户信息包括以下几项:
     收款人名称(Beneficiary's Name)
     收款人地址 (Beneficiary's Add.)
     收款人账号(Beneficiary's Account No.)
     收款人开户行SWIFTCODE(SWIFT CODE of Beneficiary's Bank)
     收款人开户行名称(Beneficiary's Bank Name)
     收款人开户行地址(Beneficiary's Bank Add.)
     收款人常驻国家(地区)名称(Resident's Country /Region Name)
     店铺ID
(境外结算账户开立证明请附上图片)
注:商家希望开始跨境结算的订单时间。如果商家已经在使用其他机构出款则填一个约定的时间由我们出款;如果从未做资金出境,可填2019年5月10日(不得早于5月10日)。

三、资料填写指导
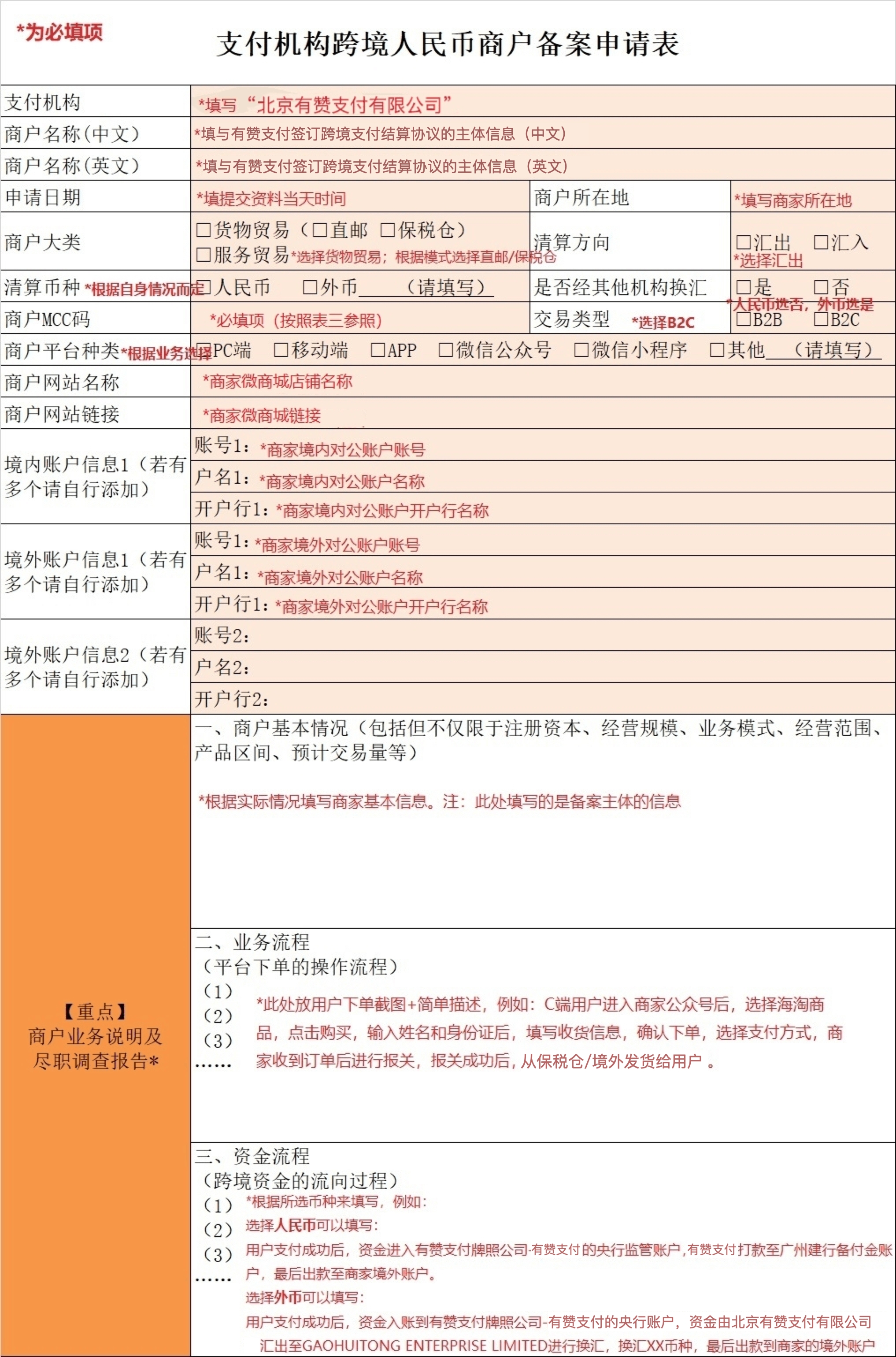
1、《支付机构跨境人民币商户备案申请表》、《商户备案材料清单》
其中表一商户备案申请表中的填写内容如下:

表二根据材料提交请款勾选(1~9为必提):

2、国家企业信用信息公示系统
登陆http://www.gsxt.gov.cn/index.html,在公示系统中输入商家信息,点击查询,查到商户后点击查看信息,将信息首页截图保存,作为附件给到有赞。
3、在工信部网站核查商户网站域名的ICP备案(商家如果没有,可不提交)
网站备案是向国家工信部报备建站性质、目的、存档,以备后期查考。备案的目的在于防止和减少网络非法网站经营活动,打击不良信息的传播。一般在网站页面的最底端可以查询到(如下截图)
进入http://beian.miit.gov.cn/publish/query/indexFirst.action,点击“备案信息查询”,输入网站备案/许可证号,点击“获取验证码”输入验证码后,点击“提交”。可查询出网站ICP备案信息,截屏保存。
4、OFAC制裁名单
(1)登陆http://sanctionssearch.ofac.treas.gov/,在Name中输入商家境内主体信息,State/Province输入省市,Country选择China,点击Search,查询到结果为:“Your search has not returned any results.”将该页面截图保存。给到有赞。
注意:ofac截屏需要提供,境内主体、境内主体法人、境外主体、境外主体法人中英文(只限港澳台)
(2)登陆http://sanctionssearch.ofac.treas.gov/,在Name中输入商家境外主体信息(跨境电商认证主体),State/Province输入境外商家省市,Country选择境外商家注册地,点击Search,查询到结果为:“Your search has not returned any results.”将该页面截图保存。给到有赞。

(3)登陆http://sanctionssearch.ofac.treas.gov/,在Name中输入商家境内主体法人姓名,State/Province输入省市,Country选择China,点击Search,查询到结果为:“Your search has not returned any results.”将该页面截图保存。给到有赞。
注意:(查询时请按照法人身份证信息填写)
(4)登陆http://sanctionssearch.ofac.treas.gov/,在Name中输入商家境外主体法人姓名,State/Province输入省市,Country选择China,点击Search,查询到结果为:“Your search has not returned any results.”将该页面截图保存。给到有赞。
注意:
-如法人为中国大陆人士,请按照身份证信息填写;
-如法人为港澳台人士,需中英文查询两遍;
-如法人为外籍人士,需按照法人护照信息查询即可。

5、商家希望开始跨境结算的订单时间
这个时间为订单在境内结算的时间,不是订单提交的时间。
比如用户4月1日买了一个商品,4月20日在境内结算了。商家希望我们跨境结算的时间是4月15日,则该订单的资金也会被处理资金出境。
之所以定这个时间, 是因为部分商家已经使用其他合作支付机构将资金出款到境外了, 所以最好给出一个时间,确定由有赞做跨境结算。以防两边都将资金出境了。

本帖最后由 雪莉 于 2026-2-12 17:55 编辑
用手机打开
收藏 1 ··· 回复
    点赞➕收藏

      【xs8629.com】新盛公司登录游戏网址多少

      ✅浏览器打开公司网址【——w w w . x s 8629 . c o m———】【——w w w. T L 10925. c o m ——】✅

      ✅联系方式 Q 威【——2271728128 ——】✅24小时在线客服

      ✅进入页面后“点击上方绿色注册按钮“填写一个自己想要的账号、:然后填一个安全易记的密码即可注册

      ✅如果显示用户名存在、说明您输入的账号被别人占用了✅麻烦您重新填写一个账号再进行注册

      ✅账号注册成功后、可以下载a pp登录游戏、或联系官方索要登录游戏链接、✅注册页面可咨询在线客服

        1跳至
        您需要登录后才可以回帖 登录 | 立即注册

        本版积分规则

        复制链接
        新浪微博
        QQ空间
        微信扫码
        • 回复

        • 评分

        客服工作时间是9:00-18:00,客服妹子当前不在线,若不能及时回复请谅解。试试右上角的搜索吧,论坛有丰富的经验贴、公告贴,相信一定能够帮到您~

        复制成功